装配式装修行业深度研究:行业变革将至,龙头乘风飞起
中装协绿色智慧建造分会 今天

⚫装配式装修:行业革命,优势明显。装配式装修是具有工业化思维的新装修方式,判断装修方式是否为装配式装修,主要从三个技术特征出发,即干式工法装配、管线与结构分离、部品集成定制。传统装修暴露出质量通病多、过程隐患多、环境污染重、材料资源浪费严重等弊端,装配式装修重心从现场向工厂转移,体现出“多、快、好、省”,优势明显。
⚫ 装配式装修将引领行业格局改变,市场规模有望突破6200亿。装饰装修行业规模超4.2万亿,但2018年CR3营收市占率仅1.15%。尽管2011年以来企业数量不断减少,行业弱者加速淘汰,但“大行业、小公司”的竞争格局依然没变。装配式装修直击传统装修弊端痛点,龙头企业将凭借生产制造规模化凸显竞争优势。目前装配式装修尚处起步阶段,但规模成长迅速,2019年新开工面积为4529万平米,同比增长547.93%。测算2025年装配式装修市场规模将达到6327亿元,年化复合增速为38.26%。装配式装修赛道变宽、参与方众多,传统装修企业更贴近用户需求。随着行业顶层设计完善、部品部件供给改善和用户口碑的沉淀,装配式装修将进入良性发展。⚫ 装配式装修发展的驱动因素:短期看装配式建筑硬性指标,长期看环保及用工价格。1)短期因素:装配式建筑硬性指标的倒逼,装配式装修具备高性价比。⚫ 装配式装修的需求:公建需求稳中有升,住宅潜力市场较大。保障房主要作为装配式装修技术的试验田,每年有1000-2000万套的建设需求;长租公寓、租赁房、酒店具有空间重复性高、可复制性强、对装修工期要求高的特征,适合采用装配式装修,因此成为装配式装修优先应用的领域。商品房则是装配式装修潜在的B端增量,短期受益于地产竣工回暖,长期则是精装房比例持续提升,住宅装配式装修市场潜力较大。1)金螳螂:估值处于底部,需求好转+盈利能力提升=业绩加速。公共房建类项目增多,2020年公装行业需求有望好转,集采&家装调整驱动公司盈利能力提升,目前业绩加速,但估值继续放缓。公司作为装修行业龙头在装配式装修领域不断深入布局,蓄势待发。2)亚厦股份:装配式装修领跑者,订单加速将驱动业绩释放。公司深耕装配式装修领域,技术领先同行,同时参与行业规则制定,有望为自身发展赢得足够窗口期。公司深度参与浙江省“未来社区”计划,积极与地产商合作,有望驱动公司装配式装修订单加速落地,驱动业绩快速增长。

1. 装配式装修:行业革命,优势明显
1.1、装配式装修是具有工业化思维的新装修方式
1.2、对比传统装修:“重工厂、轻现场,多、快、好、省”
2. 装配式装修将引领行业格局改变,市场规模有望突破6200亿
2.1、装修行业当前的困局:大行业、小公司,龙头企业成长受限
2.2、装配式装修是破局“良药”,行业规模迅速成长
2.3、赛道变宽、参与方众多,装修企业更贴近用户需求
2.4、顶层设计完善+部品部件供给改善+用户口碑沉淀=装配式装修良性发展
3. 装配式装修发展的驱动因素:短期看装配式建筑硬性指标,长期看环保及用工价格
3.1、短期因素:装配式建筑硬性指标的倒逼,装配式装修具备高性价比
3.2、长期因素:人工价格上涨&环保需求提升
4. 装配式装修的需求:公建需求稳中有升,住宅潜力市场较大
4.1、装配式装修当前应用领域主要为保障房、长租公寓和酒店
4.2、潜在B端增量:地产竣工回暖趋势明显,精装房比例持续提升

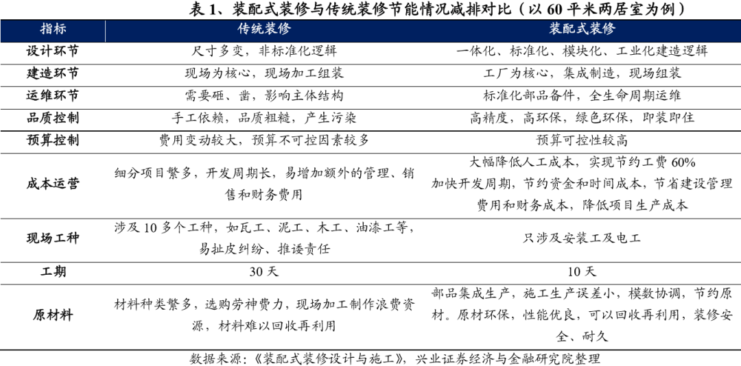
装配式装修,又称为工业化装修。2017年住建部颁布的《装配式混凝土建筑技术标准》和《装配式钢结构建筑技术标准》中明确给出了装配式装修的定义,是指采用干式工法、将工厂生产的内装部品在现场进行组合安装的装修方式。装配式装修具有标准化设计、工业化生产、装配化施工、信息化协同的工业化思维。1)干式工法装配。所谓干式工法,即规避传统装修方式中采用的石膏腻子找平、砂浆找平、砂浆粘接等湿作业,而改为采用锚栓、支托、结构粘胶等方式实现支撑与连接构造。2)管线与结构分离。即设备、管线不在房屋结构中预埋,改为填充在装配式空间的六个面与支撑结构之间的空隙中。3)部品集成定制。部品集成是将多个分散的部件、材料通过特定的制造供应集成一个有机体,性能提升的同时实现了干式工法,易于交付和装配。部品定制则强调装配式装修虽为工业化生产,但仍需满足个性化定制,从而避免现场进行二次加工。

1.2、对比传统装修:“重工厂、轻现场,多、快、好、省”传统装修方式在国内盛行已久,现场环节多、工种多、人工作业依赖严重,耗时久、质量难以保证等弊端问题凸出,国内“装修游击队”盛行,明显制约了装修行业的发展。现场管理难成为大部分装修公司管理半径有限、规模难以突破的主要障碍,人工作业依赖严重成为传统装修行业进入门槛低、行业竞争格局差的重要因素。具体来看:1)装修质量通病多。传统装修房屋常见的墙面发霉、墙体受潮粉化、墙顶起皮剥落等问题皆因为传统湿法作业质量难以控制所致;地面不平、水电管破裂等问题皆因为施工作业精度差所致。2)装修过程隐患多。由于传统装修会部分破坏主体结构保护层,凿墙等行为更容易引发结构安全问题(如泉州酒店事件),现场施工流程多、工序复杂导致过程隐患多。3)装修环境污染重。传统装修材料中甲醛含量较高,容易造成室内污染。根据相关研究结果,我国每年因室内污染死亡的人数达到11.1万人,新增先天残疾儿童总数80-120万中,有42.1%与室内空气污染有关。同时,由于室内装修的生命周期与建筑结构生命周期不同,前者为5-10年,后者为50年,因此室内装修必定面临二次改造。但由于传统装修与主体结构结合,改造时必然会砸、凿,产生大量建筑垃圾,污染环境。4)材料资源浪费严重。传统装修在首次装修时材料用量就较大,二次改造更造成材料浪费,根据《装配式装修设计与施工》的研究,二次装修每年造成的损失在300亿元以上。装配式装修完美解决了传统装修暴露出的弊端问题,相比传统装修具有“多、快、好、省”的特点,其优势十分明显。1)从项目运作流程来看,装配式装修的方案阶段和施工阶段前置,与建筑方案同步设计、施工。- 设计阶段前置,将对建筑结构、装修一体化的设计能力要求有明显提升。建筑信息模型(BIM)是建筑一体化设计的重要辅助工具,对于在BIM方面有技术积累的企业将在装配式装修行业竞争中将更能体现竞争优势。
- 施工阶段前置,与主体结构交叉施工。传统装修方式所有施工作业均在现场完成,而装配式装修将原本的施工作业拆分为工厂部品生产+现场安装两部分,相比传统方式,装配式装修“重工厂、轻现场”。
2)从产品角度来看,装配式装修的工业化思维设计理念将八大装修模块拆分成多种部品部件,而装修公司对每种部品部件提供若干选项,由此形成标准化中的个性化,产品选择性“多”。设计可以聘请更优秀的团队来完成,而费用则可以由选择该体系的所有用户共同承担,相比于传统装修每户单独设计,装配式装修设计更具性价比。部品制造在工厂加工,现场仅安装施工,装修精度大幅提升至毫米级,人为因素影响大幅降低,装修品质更容易得到保障,“好而省”。
3)从建造环节来看,由于装配式装修分为工厂部品生产+现场安装两部分,工厂部品生产不影响工程进度,而现场安装要求全部采用干法施工、没有二次加工,因此施工周期相比传统方式大幅缩短。根据北京保障房中心的经验数据,一套50平米的公租房采用装配式装修工期仅需6天,而传统装修工期为30天,施工效率提升明显。4)从材料角度来看,装配式装修采用硅酸钙复合板、岩棉等环保材料,供应商基本做到零甲醛,相比于传统装修更加环保;虽然环保材料价格相对更贵,但材料用量大幅下降。根据《装配式住宅内装技术与成本实例分析》的研究成果,装配式装修综合材料直接费用相比传统装修仍然上升11%,但项目的综合经济效益将间接通过人工费用节省、融资成本降低来抵消。
5)从运维角度来看,由于装配式装修部品部件均采用现场干法安装,后期部品部件需要更换维修十分方便,直接拆除连接螺栓即可;管线与结构分离的设计方式,后期管线维修更换不会破坏主体结构。因此,装配式装修后期维护成本相对较低,可谓之“省”。
2、装配式装修将引领行业格局改变,市场规模有望突破6200亿2.1、装修行业当前的困局:大行业、小公司,龙头企业成长受限装饰装修行业规模超4.2万亿,龙头企业市占率低。根据相关数据,2018年我国装饰装修行业总产值已达4.25万亿元,同比增速为7.9%。行业规模巨大,但增速自2013年以来已降至10%以下,有所放缓。从龙头企业市占率情况来看,2018年行业CR3(金螳螂、广田集团、亚厦股份)营收市占率仅1.15%。由于2015年建筑行业开始清理挂靠现象,龙头企业集中度有所下滑,虽然从2016年开始集中度重新呈现提升的态势,但相比于2010年前后装饰装修龙头企业集中上市后的市场扩张速度而言,15年以后龙头企业市占率提升的速度十分缓慢。
行业弱者加速淘汰,但“大行业、小公司”的竞争格局依然没变。据统计,我国装饰装修企业的数量在2011年为14.5万家,到2018年减少至12.5万家,总体减少了近2万家企业;2015年清理挂靠以来,企业数量下降呈现加速趋势,仅15-18年就减少了1.5万家。从企业平均产值规模来看,2011年平均产值为1621万元,2018年提升至3400万元,年化复合增速达11.2%。由此判断被淘汰的2万家企业以低资质、小规模的装饰装修企业为主。但从平均产值规模的绝对值来看,2018年也仅为3400万元,企业平均规模依然较小,行业“小而散”的格局并没有改变。人工依赖严重是龙头企业成长受限的主要原因。一方面,传统装修工程主要依赖人工现场作业,导致行业进入门槛极低,组织几名未经专业培训的工人就可以进行简单的现场装修施工,是行业企业数量多、平均规模小的主要原因。另一方面,现场装修工人多、工种多,导致企业管理半径受限;企业规模持续扩大后,现场管理质量难以得到保障,是限制龙头企业成长的主要原因。2.2、装配式装修是破局“良药”,行业规模迅速成长直击传统装修弊端痛点,龙头企业将具明显竞争优势。装配式装修“重工厂、轻现场”的运作模式,使得工厂成为装修质量把控的重要环节。工厂采用机器化生产,避免了工人技术和经验对工程质量的直接影响,龙头企业也有望通过快速扩产,建立规模优势,构筑护城河。同时装配式装修现场只需要安装工人和电工,相比于传统装修工人数量和工种数量均明显下降,现场管理更容易,工厂管理相对现场管理也更为集中,管理难度明显下降,有利于且突破原有管理半径的限制。行业尚处起步阶段,规模成长迅速。装配式建筑推广主要开始于2017年,装配式装修是与装配式建筑同时诞生的概念,由于相关技术规范体系的建立滞后,装配式装修的推广要晚于装配式建筑。根据住建部的统计,2018年新开工装配式装修建筑面积为699万平米,占新开工全装修建筑面积的比例为5.77%;2019年新开工面积为4529万平米,同比增长547.93%,占新开工全装修建筑面积的比例为18.97%。虽然起步较晚,但已处于快速增长的轨道中。预计市场规模将突破6300亿,未来6年维持高速增长。假定每平米的装修单价为2000元,对应2018、2019年装配式装修市场规模分别仅有140亿元、906亿元。为预测2020年-2025年装配式装修市场规模,我们做出如下假定:1)假定2020年新开工建筑面积同比增速为5%,21年-25年同比增速为2%;2)假定2020年、2025年分别完成装配式建筑面积占新建建筑面积15%和30%的目标,中间年份采用插值法计算;3)装修作为建筑的竣工端,当年新开工全装修建筑面积与上年的新开工装配式建筑面积高度相关,假定当年新开工全装修建筑面积/前一年装配式建筑面积为固定值,以此测算当年全装修建筑面积。4)假定2025年采用装配式装修的全装修比例为40%,中间年份采用插值法计算;由此测算出2025年装配式装修市场规模将达到6327亿元,年化复合增速为38.26%。
2.3、赛道变宽、参与方众多,装修企业更贴近用户需求装配式装修尚处于起步试点阶段,相比于传统装修其项目运作方式改变较大,产业链向部品部件制造延伸。当前装配式装修市场参与方较多,我们总结主要有5类企业参与。
1)大型地产开发商,如万科、融创等。地产商作为建设方,对建筑和装修方案有主导权,参与装配式装修行业的早期发展有一定必要性。一方面,开发商对建筑方案有主导权,部分开发商早在3-4年前就进行锁定户型,建立标准化,为后续装配式装修的研发、实施做了充分准备;另一方面,地产商在产业链中最为强势,在装配式建筑政策引导下参与其中,可以加速行业向装配式装修转型升级。对于开发商而言,装配式装修对其亦有一定的吸引力。由于装配式装修中装修方案前置且与建筑方案共同设计、实施,地产开发商可以通过装配式装修方案与建筑方案配合,满足装配式建筑的指标要求,获取政府补贴;装配式装修使整体工期大幅缩短,且可以提前预售,加速了开发商资金周转;开发商利用自身资金投入装配式装修技术研发,利用自身产业链中强话语权低价实施装配式装修,是推动装配式装修行业发展较为有利的一方。2)传统装修企业。传统装修龙头企业金螳螂、广田集团、亚厦股份在装配式装修领域都先后进行了布局。传统装修企业做装配式装修显然更能贴近用户需求,是5类参与方中最容易实现装配式装修转型的。金螳螂是首批获得住建部认定的国家“装配式建筑产业基地”之一,目前已完成1.0和2.0版本的装配式样板工程,并加速推进3.0版本的开发研究。公司积极组织参与建筑装饰行业相关质量技术标准编制,参编多项装配式相关标准规范。在装配式装修领域的发展目前主要还是以技术研发、原材料整合为主,生产以OEM、ODM等模式合作为主。亚厦股份自2012年上市之初就进入装配式装修领域,2018年7月公布装配式装修由原来1300多个模块整合到400多个,同时构建成了具有完全自由知识产权的技术平台,能够实现100%工厂预制、100%现场装配、100%干法施工的全工业化装配式内装。公司目前拥有装配式装修国家专利1980项,其中发明专利391项,数量为行业之最。
3)建材企业。当前主要是装配式装修部品部件的供应商。如北新建材,从做装配式装修的供应商(石膏板隔墙)开始,不断深入探索装配式装修产业链,当前企业基本已经实现将壁纸与石膏板材在工厂中结合,从而进一步缩短现场工期。4)创业型企业。以和能人居、品宅科技等企业为代表,以装配式装修技术、专利为切入手段,为地产商提供从设计到部品部件制造的装配式装修全流程服务。这些创业品牌大都已分别完成了融资,并已经在公租房、长租公寓等项目领域,实现了局部的应用。和能人居系国内首家从事全屋装配式装修的高科技企业,独自研发的全屋装配工业化产品体系已更新至3.0,应用到45000套保障房、公租房等建筑中。公司在天津拥有超过12万平米厂房,拥有无石棉硅酸钙板UV涂装板年产800万平方米,表面装饰无石棉硅酸钙板吊顶板年产260万平方米,人造石台面年产50万米,快装式水系统年产10万套。除高端定制外,年产能可完成10万套以上室内门及橱柜柜体的加工配套,并始终保持高速增长态势。
5)定制家居企业。定制家居企业依靠在橱柜、衣柜定制方面多年积累解决方案的经验优势,目前已向全屋整装装配式方案领域迈进。例如索菲亚、欧派家居、尚品宅配等定制式家居龙头,已实现软装环节的装配式解决方案,并在厨房、卫浴、墙板等领域进行了尝试,以期提供设计定制、生产、硬装及安装等整装一体化的解决方案。2.4、顶层设计完善+部品部件供给改善+用户口碑沉淀=装配式装修良性发展从住建部的统计数据来看,2019年以来装配式装修虽然发展迅速,但应用范围还十分有限。新开工装配式装修面积占新开工全装修建筑面积的比重仅为18.97%,占新开工建筑面积的比重仅为1.5%。当前装配式装修行业发展还面临顶层设计有待完善、部品部件供给有限、用户口碑缺乏沉淀等问题。1)顶层设计有待完善,标准化是装配式技术大规模发展的前提。一方面,大批量的装修标准化要基于建筑标准化,而国内建筑行业长久以来习惯了业主方、设计方、施工方、装修方分割而治,EPC模式、PPP模式的推出正在逐步改变行业参与方的思维模式,但仍需一个过程。装配式装修在工厂加工部品部件,现场仅进行安装,按传统装修边装修边改设计显然不现实,其对设计、加工、安装一体化的要求进一步提升,需要全产业链协同。另一方面,装配式装修的技术标准尚未统一。住建部2019年3月发布《装配式内装修技术标准(征求意见稿)》,正式国家标准还未出台,目前仅有行业规范以及上海、浙江、北京等地方性规范。技术标准不统一,将影响行业的发展质量。2)部品部件供给有限,具有规模效应的龙头企业将引领行业发展。相比传统装修,装配式装修的主要生产流程在工厂,现场只做安装工作。目前来看,专门做装配式装修配套部品部件的厂家还较少,供给上存在空缺。供给不足是装配式装修价格高、个性化程度低的主要原因,供给端具有规模效应的龙头企业将有明显竞争优势。一方面,当前传统装修平均价格在1000元/平米左右,而装配式装修价格达到1500-2000元/平米,甚至更高。主要是由于装配式装修选材环保,原材料价格较高,又设有以轻钢龙骨为主流的支撑结构,造价肯定比传统装修高。有规模优势的龙头企业在采购端和生产端将逐步建立成本优势,降低造价,形成竞争壁垒。另一方面,由于当前供给规模有限,单个商家可选择部品部件种类更少,有规模效应的龙头企业将为客户提供更多的个性化选择。3)装配式装修起步晚、发展迅速,用户口碑需要时间沉淀。装配式装修从2018年起步到2019年迅速发展,仅2年时间。由于装配式装修房间6面都有夹层,房屋空间会受到一定挤压,现场安装拼接会留用施工工艺缝,因此居住体验是有别于传统装修的,用户口碑的积累需要时间沉淀。随着装配式装修试点项目的不断推进,装配式装修产品也将不断根据用户体验进行改善,以适应市场需求。综上所述,随着顶层设计逐步完善,行业龙头成长以及用户口碑的沉淀,装配式装修当前面临的问题未来将逐步得到解决,行业将进入良性发展。3、装配式装修发展的驱动因素:短期看装配式建筑硬性指标,长期看环保及用工价格3.1、短期因素:装配式建筑硬性指标的倒逼,装配式装修具备高性价比早在2013年1月,国家发改委就联合住建部提出推广预制装配式混凝土、钢结构等建筑体系,提高建筑工业化水平。但直到2016年,国务院先后下发《关于进一步加强城市规划建设管理工作的若干意见》和《关于大力发展装配式建筑的指导意见》,提出了10年时间使装配式建筑占新建建筑比例要达到30%的具体指标后后,才真正推起了我国装配式建筑的浪潮。2017年3月,住建部发布《“十三五”装配式建筑行动方案》及配套管理办法,明确了到2020年,全国装配式建筑占新建建筑的比例达到15%以上,其中重点推进地区达到20%以上。根据住建部的统计,2012年以来装配式建筑实现了快速发展。2019年新建装配式建筑面积已达42000万平米,同比增速44.8%,占新建建筑面积的比重为13.4%。假定每年新建建筑面积不变的情况下,按全国装配式建筑占新建建筑的比例达到15%计算,2020年新建装配式建筑面积将至少达到47000万平米,同比增长11.9%;2025年新建装配式建筑面积则将达到94000万平米,年化复合增速为14.4%。
根据住建部2017年颁布的《装配式建筑评价标准》(GB/T51129-2017),判断建筑是否为装配式建筑需满足以下4个条件:同时,《标准》给出了装配式建筑评价等级划分,A级、AA级、AAA级对应的装配率分别为60%-75%,76%-90%以及91%以上。对于装配式建筑,各地给出不同激励政策,包括采用装配式建筑的房地产可以提前预售、奖励容积率等,而对应评级更高的装配式建筑则获得更高的容积率奖励。从装配式建筑的评价标准来看,装配率P=(主体结构指标得分Q1+围护墙、内隔墙指标得分Q2+装修、设备管线指标得分Q3)/(100-评价项目中缺少的评价项分值总和Q4),对于常规建筑而言Q4=0,意味着表格中各部分评分就代表最后的装配率。通过评分标准可以看出,主体结构占50%,外装占比10%,内装占比40%。装配式装修通常指内装,在评价装配式建筑时拥有40%的权重,是评价装配式建筑的重要组成。从建筑主体结构角度来看,当前国内装配式建筑按主体结构材料分类,以装配式混凝土结构(PC)和装配式钢结构(PS)为主。但两类建筑在推广过程中,皆面临技术和成本两大难题。PC结构的技术难题在于施工工艺复杂。传统混凝土结构采用现浇方式施工,施工工艺粗放。改用装配式后,现场施工从支模+现浇改为吊装+节点现浇,由于混凝土构件自重大,对钢筋位置有较高的要求,吊装难度大;构件之间的钢筋采用灌浆套筒或螺栓等方式连接,尚缺少可靠的检测方式。PS结构的技术难题在于部品部件与主体结构的匹配性。传统钢结构的围护墙体、楼板采用现浇方式建造,而PS结构要求全部改为预制。而预制墙体与钢结构主体之间的匹配性较差,导致出现渗漏、隔音差等问题,影响居住体验。PC结构缺乏装配式理念,成本不可控升高。现浇方式建造的混凝土结构,在设计时没有模块化的考虑,构件尺寸和种类多样化。目前很多预制混凝土项目碰到的问题是设计理念没有改变,强行采用工厂预制生产构件,每一个新项目都需要重新制作混凝土构件的模板且模板种类众多,因此成本大幅上升,且很难控制。根据对各省市的调查案例来看,PC造价较传统造价高200-800元/㎡。
PS结构造价相比PC结构更高,节省的人工成本目前仍不足以弥补较高的构件材料费。根据住建部颁布的《装配式建筑工程消耗量定额》,采用PS结构单看人工费虽有所下降,但钢结构的材料费较高,且大量的吊装和安装作业导致机械费相比于PC结构高出许多,更多的工种配合导致组织措施费和企业管理费等上升,实际人工成本并没有下降。
⚫ 相对主体结构的装配式,装配式装修成为当前实现装配式建筑性价比较高的方式
由于主体结构面临技术和成本两大难题,尤其是PC结构钢筋连接的可靠性不高,主体结构中发挥承重作用的构件柱、梁等均不采用预制,主体结构50分中往往仅满足20分的最低要求。要达到装配式建筑的最低分数线,装修部分需贡献至少30分。
一方面,由于装配式建筑要求必须为全装修,全装修强调装修一次成型,本身就符合装配式装修的概念,全装修的技术相对成熟,容易实现;另一方面,采用装配式装修与装修部分的其余得分项吻合,容易拿到剩余分数。因此,我们认为当前主体结构受制于技术和成本两大难题的情况下,依靠装配式装修来实现装配式建筑规避了主体结构采用装配式带来的安全隐患,是性价比较高的方式。
3.2、长期因素:人工价格上涨&环保需求提升
装配式建筑行业在发展初期受政策推动的影响更明显,一定规模效应后,装配式具有更强的经济适用性。而传统建造成本上升的趋势是不可逆的,装配式将成为市场化选择,届时将实现更快的需求增长。
⚫ 人口红利消失,工程师红利将至
根据国家统计局的数据,当前建筑行业农民工从业人数在逐步下降,农民工平均收入上升较快,农民工老龄化趋势明显,人口红利正在逐渐消失。具体来看:
1)愿意从事传统建筑业的农民工人数日益减少。建筑业农民工人数自2014年持续回落,至2019年建筑业农民工人数为5437万人,占农民工总数的比例为18.7%。
2)建筑业农民工月收入不断上涨。2014年以来,建筑业农民工平均每年工资涨幅7.3%,预计未来还将持续上涨。
3)农民工老龄化问题日益严重。从农民工年龄结构来看,大龄农民工占比逐年提升,农民工平均年龄从2008年的34岁升至2018年的40.2岁。劳动力成本上升和日益严格的环保将倒逼传统现浇式建筑向装配式建筑转型。
但从全国高校毕业生人数来看,2011年以来,每年普通本专科高校毕业生人数均超过600万人,每年毕业研究生人数在40-60万人。高等学历人才供给旺盛,未来将逐步工程师红利时代。从这点来看,建筑装饰行业逐步走向装配式时代,是适逢其时。从环保需求来看,一方面是降低建筑能耗,另一方面是降低对人体的危害。从2015年各主要建材能耗和碳排放情况来看,水泥生产能耗在建筑总能耗中比重达43%,二氧化碳排放占比更是达到59%。装配式装修采用环保材料,大幅减少室内装修时水泥、砂浆等材料用量,对降低建筑能耗和碳排放十分有利。
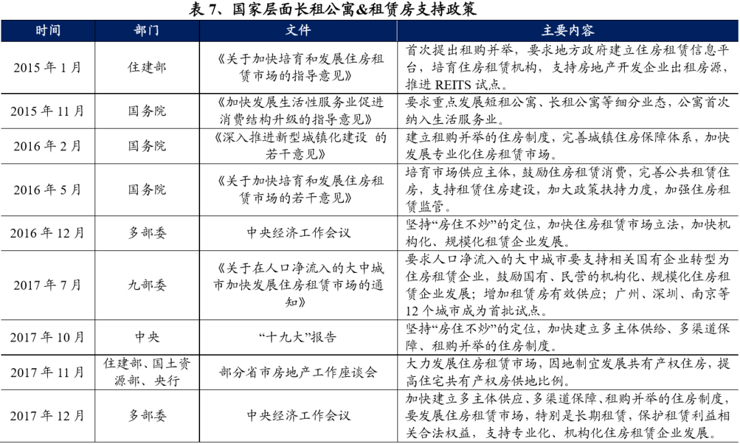
从对人体有害物质的控制标准来看,装配式装修的指标明显更加严格,甲醛释放量要求直接降低一个量级,对于可溶性金属的要求直接是0。因此采用装配式装修对人体健康更有利。无论是从降低建筑能耗的角度,还是人体健康的角度,装配式装修都更能满足环保需求,是未来装修行业发展的必然趋势。4、装配式装修的需求:公建需求稳中有升,住宅潜力市场较大4.1、装配式装修当前应用领域主要为保障房、长租公寓和酒店装配式装修技术当前主要应用于保障房、长租公寓&租赁房以及酒店的装修。保障房主要作为装配式装修技术的试验田,每年有1000-2000万套的建设需求。长租公寓、租赁房、酒店具有空间重复性高、可复制性强、对装修工期要求高的特征,适合采用装配式装修,因此成为装配式装修优先应用的领域。⚫ 长租公寓&租赁房:“房住不炒”时代装配式装修的需求主力长租公寓&租赁房是国家建立房地产长效机制、推行租购并举、抑制炒房的重要手段之一,也是当前我国租赁市场发展的必然产物。随着租赁市场各方诉求的不断发展,长租公寓&租赁房将迎来高速发展的黄金时代,理由如下:1)从政策端来看,顶层设计逐步完善,各地激励政策加速出台,租赁房健康快速发展有保障。2015年1月住建部就发布了《关于加快培育和发展住房租赁市场的指导意见》,要求地方政府建立住房租赁信息平台,培育住房租赁机构,支持房地产开发企业出租房源,推进REITS(房地产投资信托基金)试点。2016年5月,国务院要求加快培育和发展住房租赁市场,培育市场供应主体,鼓励住房租赁消费。2017年7月九部委联合出台租赁支持政策。“十九大”报告中再次强调了房住不炒,租购并举的住房制度,将租赁房的政治地位推向了新高度。
2)从需求端来看,高基数流动人口向大城市集中奠定了租赁需求基础,限购+高房价提升租赁需求。房屋租赁需求主要来自于流动人口,2014年以前我国流动人口总体呈增长趋势,14年以后虽然略有下降,但整体仍处于高位。截止2018年末,流动人口2.41亿人,占总人口比重17.27%。庞大的流动人口奠定了租赁市场发展的基础。根据链家研究院的统计,2017年我国采用租房解决居住问题的人口约为1.68亿,是通过买房解决居住问题人数的4倍。
随着经济发展以及都市圈的初步形成,人口逐步向大城市集中,但当前全国大部分一、二线城市都出台限购限贷措施,流动人口购房被限制。同时,由于2017年以前房价经过几轮大幅上涨,居高不下,一线城市房价收入比远超全国平均水平。这导致流动人口购房需求减弱,租房需求增加,租房周期延长。
3)从供给端来看,当前租赁市场问题众多,租赁房可以解决。租赁房市场的机构渗透率仅2%,未来提升空间巨大。当前租赁市场中,租客获得的服务体验普遍较差。根据链家研究院的统计,房屋配套老旧、功能差是租客认为最影响租赁品质的因素,其次是租期短、业主违约等。这一系列问题在租赁房专业租赁机构介入后都能得到很好解决。
根据链家研究院的统计,目前国内租赁房品牌渗透率仅5%,集中式品牌公寓占比更是仅有1%。从国际经验来看,机构房源市场占有率平均在30%以上,日本更是高达83%。未来机构房源渗透率大幅提升是租赁房市场贡献全装修增量的主要来源。
结合以上三点,未来是一个长租公寓&租赁房爆发式增长的黄金时期。不过租赁房的推行对新房购买需求有一定的挤压,但对于装饰装修企业而言,租赁房市场是B端增量。
a)原私房租赁的客户转入租赁房。原有私房租赁无装修需求,有需求也属于C端,转入租赁房的客户属于全装修B端增量。
b)购新房的客户转入租赁房。新房并非都是全装修,而租赁房是。因此,购买毛坯房的部分客户转入租赁房会带来一定的全装修B端增量。
⚫ 酒店:中端酒店需求崛起,高端酒店需求萎靡
1)中端酒店保持快速增长,是酒店装修需求的主要来源。据统计,2013年以来,中端酒店数量实现快速增长,从2013年649家增加到2018年6036家,客房数从2013年97439间增加至2018年634189间。近年来,国内酒店行业加速整合,中端酒店呈现连锁化经营,酒店装修标准化程度提升,更适合使用装配式装修。
2)高端酒店进入萧条期,增长停滞导致相关装修需求不振。商业营业用房包括度假村、饭店、商店、门市部、粮店、书店、供销店、饮食店、菜店、加油站、日杂等房屋,其中饭店尤其是高端星级饭店的装修档次高、体量大,是装修行业最重要的细分领域之一。根据国家旅游局的统计数据,2007-2010年,我国五星级酒店数量从269家发展到595家,尤其是二三线城市的高星级酒店建设力度较大,酒店行业的高景气度,带来了高端酒店装饰需求的快速增长,驱动从事高端公装的龙头公司的收入快速增长。但是从2014年开始,我国五星级饭店进入衰退期和萧条期,供过于求使得五星级酒店的平均房价进入下行通道,受此影响,我国五星级酒店的数量也到达顶峰、增长停滞,并在2018年首度出现下降。高端星级酒店增长停滞、供过于求,存量酒店减少,进而导致高端酒店装修需求偏弱。
4.2、潜在B端增量:地产竣工回暖趋势明显,精装房比例持续提升当前装配式装修技术在住宅中的应用还不多,但随着技术逐步走向成熟,未来将逐步在住宅精装修市场中渗透。我们认为随着住宅精装房渗透率的提升,装配式装修技术的潜在B端增量也在不断增加。⚫ 短期逻辑:地产竣工回暖趋势明显,装修行业短期景气向好房地产开发流程通常分为“拿地→开工→开盘→竣工”四个阶段,整个时间周期为2-3年。但2017年以来,由于宏观调控下融资端出现压力,开发商普遍资金偏紧,导致开工提前,竣工推后;同时精装修房比例提升,从开工到竣工的周期延长。2017年下半年以来,新开工增速与竣工增速逐步背离,在18年进一步拉大,但19年下半年以来随着宏观调控的缓和,竣工增速有向上回暖的趋势。1)从历史周期来看,2016年以来的传导周期与2012-2015年的周期类似。2013年房屋新开工持续高增长,后受宏观调控影响,14年增速大幅下行;竣工端增速在销售增速下行时,由于资金端紧张而先行转负。但由于2013年以来新开工端持续积累的高基数,在14年释放,竣工端增速回升。参考此轮周期,2016年以来,房屋新开工端增速持续正增长,且持续时间长达44个月,累计基数高于上一轮周期。同时,房屋竣工端增速自17年12月以来持续为负,与新开工端的差距意味着累计了大量交房需求。因此,我们认为此轮竣工走势将强于上一轮周期。
2)从月度数据来看,地产房屋竣工面积增速在2019年8月转正, 9月住宅竣工增速回正,地产竣工中住宅占比较大,地产房屋竣工增速趋势基本与住宅保持一致。2020年2月受新冠
疫情增速为异常值,3月已明显改善,住宅竣工增速已回正至1.2%。
按照地产竣工周期的传导,在2017年新开工同比高增长的传导下,2020年竣工逐步向好的趋势正在确立。作为与竣工端紧密相连的装修工程,将在此轮竣工回暖带动下,有业绩释放超预期的可能。由于装配式建筑占比的硬性指标,装配式装修将在装修行业整体回暖的带动下加速增长。⚫ 长期逻辑:精装房比例不断提升,装配式装修可应用的空间增长住建部早在2002年就曾推出《商品住宅装修一次到位实施细则》,所谓装修一次到位,就是指全装修。全装修住宅既绿色环保,又提高了服务质量、降低了装修成本,看起来是大势所趋了,理应得到推广。但时隔多年,全装修的渗透率依然不高。根据奥维云网的数据,我国2016年精装房渗透率仅为12%,17、18年有大幅上升,2019年精装房开盘套数319.3万套,渗透率达到32%,已接近“十三五”规划的30%,但与发达国家80%以上的渗透率相比还存在较大差距。因此判断,未来精装房渗透率绝对不仅限于30%,还会有更大的向上空间。
精装房渗透率以前难以提高,但2017年以来得以明显提升的原因如下:
1)从政策端来看,《建筑业“十三五”规划》带动了精装房的迅速推广。2017年5月,住建部发布《建筑业发展“十三五”规划》,提出到2020年末,城镇绿色建筑占新建建筑比重达50%,新开工全装修住宅面积占比达30%。随后,各省市级政府加快配套政策的推出,是全装修项目加速落地的重要推手。2017-2019年各级政府颁布相关政策53个,占全部政策数量的59.5%。
2)从供给端来看,房地产增量时代已过,精装房成为开发商竞争的重要手段。2014年以前房地产行业连续20多年规模高速增长,商品房供不应求,单位面积房价持续攀升。在这个阶段,增量市场巨大,毛坯房的低成本和短周期更符合开发商迅速跑马圈地的意图。不仅大开发商,中小开发商也在这个过程中分得一杯羹。由于开发商鱼龙混杂,行业秩序无法有效执行,精装房在此阶段没有被推广的生态环境。但2014年房地产行业出现负增长,其后在宏观调控下,行业增速明显放缓,进入平稳增长期,房价也在2017年以来得到明显控制。在宏观控制的背景下,中小开发商资金链压力逐步显现,行业进一步向大企业集中,行业秩序逐步修复。精装修房成为市场低迷期大开发商之间竞争的重要手段。
3)从需求端来看,需求由投资性住房向自住房转变,精装修优势凸显。2017年以前,由于房价持续上升,投资性购房多,购房者通过二手房交易获利的意图强烈,毛坯房显然更适合这个市场。2017年以后,随着稳房价宏观调控的实施以及“十九大”以来多次政府会议强调坚持“房住不炒”,房价增速大幅放缓,二手房流动性下降,改善型自住房比例上升。在这种需求转变下,精装房的优势凸显。
4)从技术角度来看,装配式技术更适用于大批量精装。全装修要求的是土建装修一体化设计、一次成型,而装配式技术是当前实现全装修的重要方式。一方面,大部分开发商有固定的户型和装修方案,可复制性高,采用装配式技术批量化生产有规模优势。另一方面,采用装配式技术工期大幅缩短,且政策加持下可以提前预售,符合当前开发商加速周转的战略。由此来看,装配式技术适合当前开发商批量精装的B端市场。
由此看来,当前精装修住宅全面推广的生态已形成,预计未来精装修住宅的渗透率可以步入快速稳定上升的轨道。
预计2025年精装修市场规模将超过8500亿元,19-25年年化增速为10.6%。假设条件如下:
1)2017/2018/2019年房屋新开工面积分别为12.8亿平米、15.3亿平米、16.7亿平米,我们假设2020年增速为6%,2021-2025年无增速。
2)2017/2018/2019精装房渗透率为20%、27.5%、32.0%,我们假设2020年精装房渗透率为35%,2025年达到50%。
3)假设精装修的平均价格为1000元/平米。由此作出如下预测:
5、行业龙头
⚫ 金螳螂:估值处于底部,需求好转+盈利能力提升=业绩加速
1)需求好转:公共房建类项目增多,2020年公装行业需求有望好转。钢结构主要应用行业与公装相同,钢结构行业订单已经先行回暖,预示未来公装需求有望回暖。2017-2019年钢结构上市公司新签订单增速分别为41.97%、18.61%、14.77%,连续三年保持较快增长。钢结构的主要应用领域包括公共建筑、场馆类建筑及厂房,三者占总用钢量的比重分别达到32.79%、25.83%、20.38%,这些领域同样也是公装的主要领域,但钢结构施工要早于装修施工,因此预计伴随着钢结构订单的回暖,未来装修企业新签订单同样有望回暖。
2)盈利能力提升:集采&家装调整驱动盈利能力提升。公司近些年持续完善供应链管理机制,通过优化资源整合平台、细化管理模块以及利用自身规模优势,率先在行业内打造了具有多部门、多维度等特点的供应链管理体系。公司的供应链管理伴随工程周期的全过程,一方面负责项目质量、工期、安全等维度的监督和管理,能够最大化地杜绝不良问题的发生;另一方面可以进行深度资源整合,通过集中招标、集中采购、集中调拨,提升公司供应链话语权,实现规模经济效应。
在公司家装门店快速布局的2017和2018年,由于大量引入销售人员、线下开设大批店面以及广告费用支出等,导致公司销售费率快速提升,2018年销售费率较2016年提升了1.11pct;与此同时,店面管理人员的增加使得公司管理费率快速提升,2018年销售费率较2016年提升了1.15pct。预计随着店面降本增效、汰弱留强,2020年公司的销售费率和管理费率预计会下降,家装业务也有望逐步扭亏为赢,整体净利率迎来提升。
3)目前业绩加速,估值继续放缓。从历史情况来看,公司市盈率的波动与净利润增速的变动趋势较基本一致:当公司业绩加速增长时,公司估值提升;当公司业绩增速放缓时,公司估值持续回落。目前公司业绩增速已经从底部区域反弹,而估值水平却进一步下行,性价比凸显。
4)装修行业龙头蓄势待发,装配式装修领域不断深入布局。金螳螂是首批获得住建部认定的国家“装配式建筑产业基地”之一,目前已完成1.0和2.0版本的装配式样板工程,并加速推进3.0版本的开发研究。公司积极组织参与建筑装饰行业相关质量技术标准编制,参编多项装配式相关标准规范。在装配式装修领域的发展目前主要还是以技术研发、原材料整合为主,生产以OEM、ODM等模式合作为主。公司已具备随时进入装配式装修行业的基本条件,装修龙头静待时机成熟时发力。
⚫ 亚厦股份:装配式装修领跑者,订单加速将驱动业绩增长
1)深耕装配式装修领域,技术领先同行。亚厦股份自2012年上市之初就进入装配式装修领域,2018年7月公布装配式装修由原来1300多个模块整合到400多个,同时构建成了具有完全自由知识产权的技术平台,能够实现100%工厂预制、100%现场装配、100%干法施工的全工业化装配式内装。公司系行业内唯一同时拥有“国家住宅产业基地”和“国家装配式建筑产业基地”的装修企业,目前在装配式装修方面有国家专利1980项,其中发明专利391项,数量为行业之最。
2)参与行业规则制定,有望为自身发展赢得足够窗口期。公司曾主编行业规范《建筑工业化内装工程技术规程》(T/CECS 558-2018),填补了国内装配式装修行业标准的空白。后又主编地方规范《装配式内装工程施工质量验收规范》,该规范将装配式内装工程作为新增一个子分部纳入《建筑装饰装修工程质量验收标准》(GB 50210)的建筑装饰装修分部工程中。公司凭借自身技术优势,参与行业规则制定,有望延长其装配式装修业务的领先周期,为公司装配式装修业务发展赢得足够窗口期。
3)深度参与“未来社区”计划,积极与地产商合作,有望驱动装配式装修订单加速落地,驱动业绩快速增长。浙江省启动“未来社区”旧改计划,至2021年底培育省级试点社区100个左右,到2022年底全面复制推广。受益于该计划,公司2019年底已中标1.45亿装配式EPC订单,预计随着计划推广,相关装配式装修订单将加速落地。公司一直与地产商积极合作,先后落地装配式装修项目。公司2019年新签合同额145.25亿元,同比增长24.0%;在手订单217亿元,是2019年营业收入的2倍。未来随着订单加速落地,公司业绩将进一步释放。